佳礼资讯网

 找回密码
 注册

ADVERTISEMENT

查看: 1673|回复: 23

波仔 forest city 是你理想家园

[复制链接]
发表于 11-12-2016 09:12 PM 来自手机 | 显示全部楼层 |阅读模式
是一个JB高档住宅 专门为波仔而设的
圈地 建立起高档的医疗 商场 甚至学府
从波大 直接驱车 前往 没有通关手续
不再需要忍受通关的痛苦
就像一块 从波大衍生出来的高档住宅土地
让你也感受到 家的感觉

你心动了吗?
回复

使用道具 举报


ADVERTISEMENT

发表于 11-12-2016 09:28 PM | 显示全部楼层
又是另一个“搵笨波仔”计划吗?

评分

参与人数 1人气 +5 收起 理由
省電俠 + 5 我很赞同

查看全部评分

回复

使用道具 举报

发表于 11-12-2016 11:34 PM | 显示全部楼层
蛇仔明 发表于 11-12-2016 09:28 PM
又是另一个“搵笨波仔”计划吗?

這種計畫的承諾 x30%算是賺到了
回复

使用道具 举报

发表于 12-12-2016 12:00 AM | 显示全部楼层
“骗”中国人的房产项目。
随着中国管制海外投资, 可能以后会很难建和卖。

要新加坡人买?  难! 也许他们一看到对岸的Tuas工业区,就打退堂鼓了。

回复

使用道具 举报

发表于 12-12-2016 12:11 AM | 显示全部楼层
买 landed 不是更好么?
回复

使用道具 举报

发表于 12-12-2016 01:58 AM | 显示全部楼层
没有通关手续?可以做到?
回复

使用道具 举报

Follow Us
发表于 12-12-2016 07:30 AM 来自手机 | 显示全部楼层
怎样不用通关? 表骗人?
回复

使用道具 举报

发表于 12-12-2016 08:30 AM | 显示全部楼层
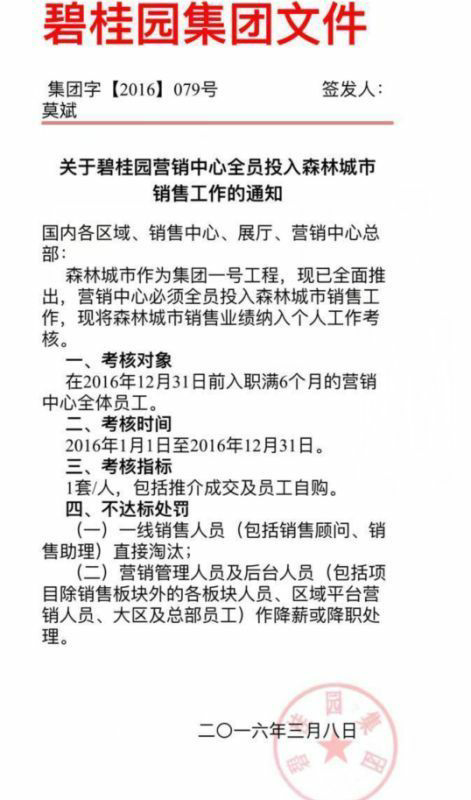
本帖最后由 kcchiew 于 12-12-2016 08:31 AM 编辑

网络上流传的内部文件,若属实,森林城市真的卖得不很好了。。。。



还有一个链接:

https://www.zhihu.com/question/38653806








回复

使用道具 举报


ADVERTISEMENT

发表于 12-12-2016 09:53 AM | 显示全部楼层
Ex-5th 发表于 12-12-2016 07:30 AM
怎样不用通关? 表骗人?

是的,進來馬來西亞無須証明,najib答應了。
回复

使用道具 举报

 楼主| 发表于 12-12-2016 10:59 AM 来自手机 | 显示全部楼层
那些都是被海水围绕着的人造海岛,链接不到大马。

附近还有 kelong 养鱼场,清澈的海水,遥望Raffles Marina帆船 和富豪游艇 (kcchew  的眼光太高,千里眼看到 tuas 那边

都是有钱人的玩意儿,forest city 说不定 大马对岸的陆地也会建 住宅区 可以远眺 forest city晒日光浴的 千金小姐 钻石帅哥
回复

使用道具 举报

 楼主| 发表于 12-12-2016 11:06 AM 来自手机 | 显示全部楼层
kcchiew 发表于 12-12-2016 12:00 AM
“骗”中国人的房产项目。
随着中国管制海外投资, 可能以后会很难建和卖。

要新加坡人买?  难! 也许他们一看到对岸的Tuas工业区,就打退堂鼓了。

中国会管制资金外流
却会鼓励出口建材 比如钢铁 洋灰 瓷砖 电气等等去大马,所以这些大工程 一定会进行。

十年前 大马还可以买到$200k的屋子,今天可能要400-500k 了。

不敢想象 如果像老马说的 有70万 大国人可以拿到PR进出JB,可能伊思敢达特区会蓬勃得没眼看 。。  
回复

使用道具 举报

 楼主| 发表于 12-12-2016 11:23 AM 来自手机 | 显示全部楼层
那种感觉 可能跟这里一样吧?
IMG_0090.JPG
回复

使用道具 举报

发表于 12-12-2016 11:32 AM | 显示全部楼层
本帖最后由 kcchiew 于 12-12-2016 11:34 AM 编辑
jellyfish_8 发表于 12-12-2016 10:59 AM
那些都是被海水围绕着的人造海岛,链接不到大马。

附近还有 kelong 养鱼场,清澈的海水,遥望Raffles Marina帆船 和富豪游艇 (kcchew  的眼光太高,千里眼看到 tuas 那边)

都是有钱人的玩意儿,forest c ...

Raffles Marina 在这边:



森林城市的计划图,不懂是不是还没缩水版本:



岛屿的位置图:



现在在第一个岛看到的部粉新加坡“景观”,请想象最大那个岛的“景观”:


回复

使用道具 举报

发表于 12-12-2016 01:08 PM | 显示全部楼层
jellyfish_8 发表于 12-12-2016 11:06 AM
中国会管制资金外流
却会鼓励出口建材 比如钢铁 洋灰 瓷砖 电气等等去大马,所以这些大工程 一定会进行。

十年前 大马还可以买到$200k的屋子,今天可能要400-500k 了。

不敢想象 如果像老马说的 有70万 大 ...

给70万大国人PR ? 柔佛才多少人口 ? 将来柔佛本地人和这些新移民的社会关系要如何处理 ? 新加坡这么国际化的城市才引进几十万新移民都一大堆社会问题了。JB 这种 kampong city 还加上一堆土著王子真不敢想象 。还是直接将这个碧贵园作为大国在马国的租界 ,在大门口放一个《马国人与狗不的入内》的signboard
回复

使用道具 举报

发表于 12-12-2016 01:39 PM | 显示全部楼层
JB 现在被人说成新加坡的后花园 , 将来又成了大国的租界 。 JB将会蓬勃的没眼看 , 马劳又多了一个选择 ,除了驾motor过长堤到新加坡打工将来还可以过桥到Forrest City给服务大国人。 马佣, 马妓 , 马劳的前景一片大好 。 量马国之物力 结与国之欢心”
回复

使用道具 举报

 楼主| 发表于 12-12-2016 03:03 PM 来自手机 | 显示全部楼层
好酸 。。
回复

使用道具 举报


ADVERTISEMENT

发表于 12-12-2016 03:19 PM | 显示全部楼层
酸 ? 你有见过驾Mercedes的高富帅 会酸驾Kapchai的傻大粗吗 ? :尤其是现在这个傻大粗还欠了一身债,正准备卖屁股 。

少在网上自慰吧, 等下还要塞在custom一两个小时才能回家哦
回复

使用道具 举报

 楼主| 发表于 12-12-2016 03:25 PM 来自手机 | 显示全部楼层
高富帅 没时间理睬马劳的闲言闲语啊 更不会 酸到出汁啊 打一个字 都闲浪费赚钱的时间。。
回复

使用道具 举报

发表于 12-12-2016 03:41 PM | 显示全部楼层
高富帅也有吃饱没事做的时候 ,潦一下贱民打发时间, 这叫接地气。 你的level还没到所以你不懂
回复

使用道具 举报

 楼主| 发表于 12-12-2016 03:47 PM 来自手机 | 显示全部楼层
buriburi 发表于 12-12-2016 03:41 PM
高富帅也有吃饱没事做的时候 ,潦一下贱民打发时间, 这叫接地气。 你的level还没到所以你不懂

是啊 潜水的都被撩到 受不了 跑了出来
回复

使用道具 举报

您需要登录后才可以回帖 登录 | 注册

本版积分规则

 

ADVERTISEMENT



ADVERTISEMENT



ADVERTISEMENT

ADVERTISEMENT


版权所有 © 1996-2023 Cari Internet Sdn Bhd (483575-W)|IPSERVERONE 提供云主机|广告刊登|关于我们|私隐权|免控|投诉|联络|脸书|佳礼资讯网

GMT+8, 7-10-2025 02:07 AM , Processed in 0.161580 second(s), 31 queries , Gzip On.

Powered by Discuz! X3.4

Copyright © 2001-2021, Tencent Cloud.

快速回复 返回顶部 返回列表