|
查看: 2331|回复: 14
|
桂林5天4夜游
[复制链接]
|
|
|
本帖最后由 Greenapple22 于 9-7-2011 01:52 AM 编辑
下下星期一我和家人就要飞往桂林了。爬了各位大大的游记总算排出了一个行程表,希望大家给点建议。。。这行程总共六人同行。
第一天 抵达桂林机场11Am,乘车前往阳溯。预计入住亚瑶客栈(因为有免费自行车,也靠近西街)。前往银子岩,过后观看印象刘三姐。
第二天 漓江精华游, 品尝漓江原野农家饭。前往兴坪古镇 (听说一个竹筏只做4人,有没有可能6个人坐同一个竹筏?)
第三天 龙胜大寨。入住桂林市(客栈还未决定)
第四天 桂林市逛逛 两江四湖游
第五天 回马来西亚
由于我们的行程右星期一到星期五, 所以错过了漓江大瀑布(听说这只限周末)
对于第三天的行程我们其实还不确定。大大们对于这行程有什么建议吗?我们有必要先订住宿吗?
有哪位大大到过世外桃源?值得一去吗?
先谢谢大家的意见咯! |
|
|
|
|
|
|
|
|
|
|
发表于 11-7-2011 05:31 PM
|
显示全部楼层
什么飞机呢?airasia?
我打算9月去,可是还没想好行程+飞机 
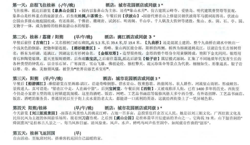
以下是我从旅行社拿的info
 |
|
|
|
|
|
|
|
|
|
|

楼主 |
发表于 11-7-2011 11:26 PM
|
显示全部楼层
|
你的配套多少钱呢?之前我看过最便宜的也要600多一个人。因为我们人多,所以我觉得跟团不划算。其实我的功课做到7788了。只是第三天行程不确定,想听听去过的人的意见。我是订aur Asia 的机票去。当时是zero fare,所以机票来回不到RM130/人 :-) |
|
|
|
|
|
|
|
|
|
|

楼主 |
发表于 12-7-2011 12:07 AM
|
显示全部楼层
|
我跟桠瑶客栈的小唐联络,订了第一天的住宿。她说可以帮忙叫车子载我们到客栈。RMB260,你们觉得会贵吗?客栈方面两个三人间Rmb120/间。 |
|
|
|
|
|
|
|
|
|
|
发表于 24-7-2011 12:05 PM
|
显示全部楼层
|
|
|
|
|
|
|
|
|
|

楼主 |
发表于 30-7-2011 10:57 AM
|
显示全部楼层
旅游回来一个星期了,让我在这里写写游记, 跟大家分享我的桂林阳朔之旅吧
第一天 (18/6/2011)
早上625am的飞机从LCCT出发到桂林两江国际机场。抵达时间1025am,没有时差。
普出机场门口我们住宿的亚瑶客栈就派了司机先生过来接机。他的名字叫小廖,一个瘦瘦的中年男子。后来在车上才知道原来他就是客栈的老板。对于这个男子,我的第一印象是他说话好sacarstic...后来才发现这是因为文化上的差异。这里得人说话一般都这样。
我们就这样直接从桂林两江国际机场出发到阳朔啦。(因为听说桂林山水甲天下,阳朔山水甲桂林。小廖也说通常有做功课的人会先游阳朔,而且不会呆在桂林那么多天)
路上小廖也带我们去买西瓜。刚好夏天产很多西瓜。他们的西瓜真的蛮甜的说。
忘了多久的路途,我们到达阳朔了。(>1 hour)这个地方果然让我们有“哇~哇~哇”的惊叹。
[先外出一下,to be continued] |
|
|
|
|
|
|
|
|
|
|
发表于 1-8-2011 11:06 PM
|
显示全部楼层
期待你的游记哦……
我今年初也是去了桂林短暂的一个人背包旅游,因为只有几天的时间,所以还蛮匆忙的,简单的介绍……
第一天:阳朔西街闲逛
第二天:徒步漓江,美呆了的风景;兴坪古镇,时间止步的地方;印象刘三姐,壮观与震撼!
第三天:阳朔的自行车之旅……晚上的桂林杉湖
第四天:桂林七星公园 |
|
|
|
|
|
|
|
|
|
|
发表于 10-8-2011 09:06 PM
|
显示全部楼层
你的配套多少钱呢?之前我看过最便宜的也要600多一个人。因为我们人多,所以我觉得跟团不划算。其实我的功课 ...
Greenapple22 发表于 11-7-2011 11:26 PM 
怎么那么便宜,现在一个人要RM1000+。 |
|
|
|
|
|
|
|
|
|
|
发表于 10-8-2011 09:08 PM
|
显示全部楼层
|
|
|
|
|
|
|
|
|
|

楼主 |
发表于 19-9-2011 11:52 PM
|
显示全部楼层
回复 9# petk
真不好意思,游记开始了却很懒惰接下去写。呵呵。。。
我是七月中去的。 |
|
|
|
|
|
|
|
|
|
|

楼主 |
发表于 19-9-2011 11:56 PM
|
显示全部楼层
期待你的游记哦……
我今年初也是去了桂林短暂的一个人背包旅游,因为只有几天的时间,所以还蛮匆忙的, ...
jinniu 发表于 1-8-2011 11:06 PM 
你好。你一个人去啊?真有勇气你行程第三和第四天的地方我反而没有到过。
我好喜欢阳朔,山水之地 |
|
|
|
|
|
|
|
|
|
|

楼主 |
发表于 19-9-2011 11:59 PM
|
显示全部楼层
本帖最后由 Greenapple22 于 20-9-2011 12:00 AM 编辑
怎么那么便宜,现在一个人要RM1000+。
petk 发表于 10-8-2011 09:06 PM 
其实桂林消费不高。最后我们总结一个人花了马币700多。
6天5夜 (亚航取消班机,被迫多呆一晚)这样的消费算不错了。
很适合一家大小去。 |
|
|
|
|
|
|
|
|
|
|
发表于 25-9-2011 11:48 PM
|
显示全部楼层
|
|
|
|
|
|
|
|
|
|
发表于 23-12-2011 07:47 AM
|
显示全部楼层
楼主,请问下你订旅馆需要放定金吗?
如果要定金,怎么汇给他? |
|
|
|
|
|
|
|
|
|
|
发表于 25-12-2011 10:33 PM
|
显示全部楼层
|
我在阳朔住过的后街客栈可在网站找到:www.glyshome.com 或阳朔家园。11月后到3月尾是阳朔旅游淡季,一般到了当地再找客栈都不是问题。但假如你要保障,可先预定,也可先和客栈安排接机。资料可在以上网站找。马来西亚汇款到中国,一般可用西联(Western Union), 本地银行都有服务(PBB, CIMB ect) 但费用最少几十元马币。 |
|
|
|
|
|
|
|
|
| |
本周最热论坛帖子
|